廣西中專升學網為廣西初中升學考試民間信息交流平臺,本站主要為廣西中考生提供中專、中職、技校的擇校、報考指導服務,權威信息請以廣西省教育考試院和各中職招生院校官方信息為準。
廣西中專升學網為廣西初中升學考試民間信息交流平臺,本站主要為廣西中考生提供中專、中職、技校的擇校、報考指導服務,權威信息請以廣西省教育考試院和各中職招生院校官方信息為準。
廣西中職招生網分享“廣西藝術學院附屬中等藝術學校2025年招生簡章”,目前廣西中職中專院校招生簡章正在陸續更新,敬請關注本網站后續更新!

一、學校介紹
廣西藝術學院附屬中等藝術學校(簡稱廣藝附校)1958 年建校,是一所有 60 多年辦學歷史的公立中等職業學校,隸屬廣西壯族自治區教育廳,直屬廣西藝術學院。現為國家級重點中等職業學校、中國中等職業教育現代化示范學校、國家級重點德育課題先進實驗學校、中國關心下一代工作委員會教育中心青少年美育教育合作學校、自治區非物質文化遺產傳承教育示范學校、自治區中華優秀傳統文化藝術傳承學校、廣西優質中職學校和專業C類立項建設單位。
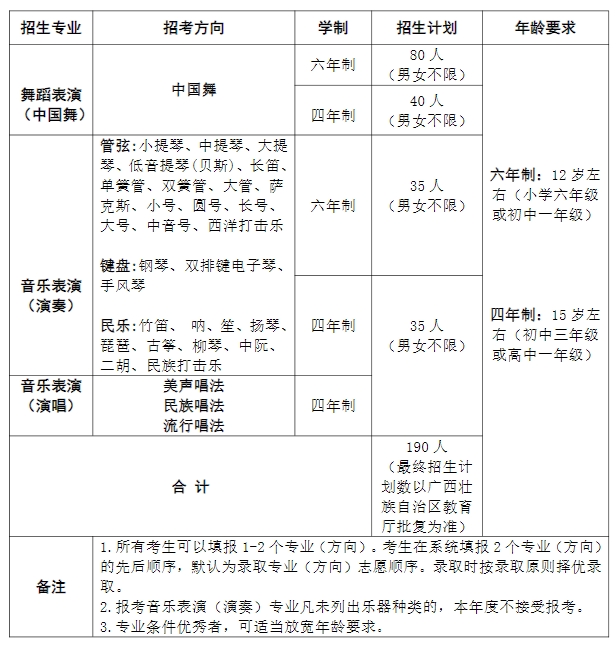
二、招生專業、學制、計劃及年齡要求

二、報考條件
(-)擁護中國共產黨,熱愛祖國,熱愛舞蹈或音樂專業,遵紀守法品行端正,努力學習,尊敬師長,有學習和生活自理能力。
(二)身心健康,發育正常,五官端正,無任何不適宜從事舞蹈訓練音樂訓練和集體學習、生活的疾病與缺陷。
(三)符合招生專業中的年齡、年級要求。
三、報考時間安排和要求
請考生通過“藝術升”網站(https://www.artstudent.cn)下載最新版“藝術升”手機 APP,按照系統報名提示要求在規定的時間內進行網上報名,報名前務必認真閱讀本招生簡章、考試要求和注意事項,準確填寫報考信息。未按要求報名或弄虛作假者,后果自負。
(一)網上報名時間
2025年3月3日至4月17日(報名操作說明請關注廣西藝術學院招生信息網和微信公眾號“廣藝招生”后續發布的相關信息)
(二)填報相關信息材料
報名時請按照系統提示如實填寫相關信息,并提交以下材料,入學報到時提交原件。
1、免冠一寸證件照1張
2、考生身份證正面(人頭像一面)或戶口本考生本人頁面電子版。
3、《考生學習成績及思想品德證明》掃描件(按照要求如實填寫考生信息及成績,加蓋學校公章,見附件 1)。
4、《廣西藝術學院附屬中等藝術學校 2025 年招生考試承諾書》掃描件、需監護人及考生本人簽字,見附件2)
(三)打印準考證時間及方式
2025年4月9日至4月19日,登錄“藝術升”網站(https://www.artstudent.cn)進行準考證打印(只能通過“藝術升”電腦版網頁端打印)。
(四)考試時間、地點
1、考試時間:2025 年4月19 日、20 日(具體考試時段以準考證為準)。
2、考試地點:廣西藝術學院附屬中等藝術學校(南寧市教育路7號)。
四、考試科目及內容、考試形式
(一)專業科目
1.專業科目考試形式:采取現場面試方式。
2.專業科目考試科目、內容及要求:

(二)文化科目
文化科目不單獨組織考試,認可考生在校期間相應學期的期未考試成績,即:報考六年制考生認可小學六年級上學期語文、數學、英語期末考試成績;報考四年制考生認可初中三年級上學期語文、數學、英語三科的期末考試成績。《考生學習成績及思想品德證明》由考生就讀學校出具并加蓋學校公章,報名時通過報名系統上傳,一旦報名系統提交成功,不予修改或重新提交(具體填寫要求及附表見附件1)。
五、外省考生注意事項
經廣西壯族自治區教育廳批準,我校 2025 年主要面向廣西區內招收新生,同時兼顧招收部分區外考生,區外考生注意事項如下:
(一)報讀我校的學生,如為外來務工人員隨遷子女和外省戶籍學籍遷入人員(簡稱“外來人員”)的,符合《廣西壯族自治區人民政府辦公廳轉發自治區教育廳等部門關于外來務工人員隨遷子女和外省戶籍學籍遷入人員在廣西參加升學考試意見的通知》(桂政辦發(2012)330號)規定者,可在廣西報名參加普通高校招生全國統一考試(最終以當年的高考政策為準)。
(二)“外來人員”指:本人身份證號以非“45”開頭的人員;本人身份證號以“45”開頭,但普通高考報名時間截止前的戶籍是非廣西戶籍的人員;具有香港、澳門、臺灣地區戶籍的人員。詳情請參閱廣西招生考試院網站招考文件《關于外來務工人員隨遷子女和外省戶籍學籍遷入人員在廣西參加普通高考的實施細則》,網址鏈接:
https://www.gxeea.cn/view/content 1126 25170.htm
六、考試費用
不收取考生報名考試費。
七、成績發布
考試成績預計在全部考生考試結束后的1周內向考生公布,具體成績公布方式和查詢辦法詳見廣西藝術學院招生信息網和微信公眾號“廣藝招生”后續發布的相關信息。
八、錄取原則
堅持按需招生、全面衡量、擇優錄取和寧缺毋濫的原則,對德智體美勞進行全面考核。專業、文化科目考試成績達到學校劃定的合格線(條件),按專業總分高低排名(分男女班級的專業,按男女班級分別排名),擇優錄取。兼報2個專業(方向)的考生,其錄取專業(方向)志愿順序默認其在系統填報的報考專業(方向)順序。學校可根據生源情況,對招生計劃進行調整。(具體以廣西藝術學院招生信息網發布信息為準)
九、入學復查
錄取新生須在學校規定的報到期限內到校報到辦理入學手續,逾期不報到者,視為自動放棄入學資格,學校可根據合格生源情況予以順延補錄,新生入學后3個月內,學校按照有關規定進行新生入學復查,復查不合格者區別情況予以處理,直至取消學籍。凡屬弄虛作假、徇私舞弊獲得學籍者,無論何時發現,一經查實,立即取消學籍,情節惡劣者報請有關部門查究。
十、收費標準
(一)學費:學生入學后,前三年享受國家免學費政策,不收取學費;三年后按照廣西物價局收費標準,繳納學費 6000 元/年·生。
(二)住宿費:在校住宿生住宿費按照廣西物價局收費標準,繳納住宿費 950 元/年·生。
(三)教材費、專業教具費、生活費等自理
十一、考試紀律
在招生考試期間和學生入學后,凡有考試舞弊或其他違反招生考試紀律的行為,經查證情況屬實的將立即取消有關考生的考試資格或錄取資格,已經錄取的作退學處理。違紀的相關人員根據情節按照廣西藝術學院的有關規定和國家法律法規追究責任。
我校不舉辦任何形式的藝術類專業考試考前輔導班,不允許任何單位和個人以學校名義舉辦考前輔導班。在報名考試和錄取過程中,學校不收取任何其他形式的費用。沒有委托任何中介機構或個人代理招生錄取工作,對以學校名義舉辦考前輔導班或進行招生錄取工作的中介機構或個人,我校將依法追究其法律責任。
附件:
廣西藝術學院招生辦公室
廣西藝術學院附屬中等藝術學校
2025年1月13日
以上是“廣西藝術學院附屬中等藝術學校2025年招生簡章”的全部內容,大家還想了解更多關于廣西中職學校資訊,如廣西中職學校招生簡章、廣西中職學校招生政策、廣西中職學校排名等內容,敬請關注廣西初中升學網公眾號【廣西傳愛學考網】。
文章來源于:https://zsb.gxau.edu.cn/fxzs/zsjz2/content_309253,(如有侵權,請聯系我們刪除,聯系方式:swhzw@vip.qq.com)
本文標題:廣西藝術學院附屬中等藝術學校2025年招生簡章@中考生,快來測一測適合報考的學校吧!
根據模考/估分情況,測算錄取概率,提供針對性的升學方案...我是:
考生情況:
填寫信息,獲取結果:
免責聲明
掃一掃添加企業微信
與廣西中專升學專業老師, 一對一咨詢,在線實時為你解答疑問!