廣西中專升學網為廣西初中升學考試民間信息交流平臺,本站主要為廣西中考生提供中專、中職、技校的擇校、報考指導服務,權威信息請以廣西省教育考試院和各中職招生院校官方信息為準。
廣西中專升學網為廣西初中升學考試民間信息交流平臺,本站主要為廣西中考生提供中專、中職、技校的擇校、報考指導服務,權威信息請以廣西省教育考試院和各中職招生院校官方信息為準。
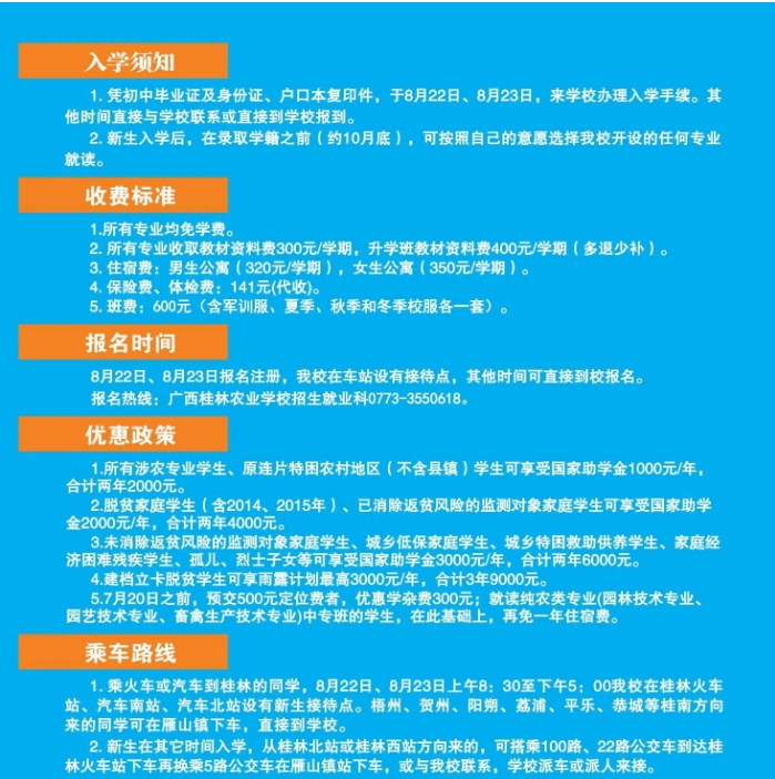
廣西中專學校為你帶來:廣西桂林農業學校2024年招生簡章。本文詳細介紹廣西桂林農業學校2024年招生專業計劃、收費標準等內容。







以上是“廣西桂林農業學校2024年招生簡章”的全部內容,內容僅供大家參考,大家還想了解更多關于廣西中專資訊,敬請關注廣西中職中專網。
文章來源于:https://mp.weixin.qq.com/s/vfyC1EkDdD1LQIoXpFb2LA,(如有侵權,請聯系我們刪除,聯系方式:swhzw@vip.qq.com)
本文標題:廣西桂林農業學校2024年招生簡章@中考生,快來測一測適合報考的學校吧!
根據模考/估分情況,測算錄取概率,提供針對性的升學方案...我是:
考生情況:
填寫信息,獲取結果:
免責聲明
掃一掃添加企業微信
與廣西中專升學專業老師, 一對一咨詢,在線實時為你解答疑問!